| Dokumententyp: | Kernprozess |
|---|---|
| Dokumentennummer: | P-V01 |
| Prozesseigner: | Snaumann |
| Geschäftsbereich: | Vertrieb |
| Betroffene Rollen: | Sales Agent |
| Arbeitsanweisungen: |
| Gültigkeit: | 02.05.2028 ◉ |
|---|---|
| Normen: |
ISO9001:2015 (8.2 Anforderungen an Produkte und Dienstleistungen)
|
| Auditdatum: | 29.11.2024 |
| Freigabe: | Redaktion (02.05.2025) - Version: 15 |
| Seitenstatus: | Freigegeben |
Ziel und Zweck der Prozessbeschreibung
Ein standardisierter Vertriebsprozess lässt unsere Mitarbeiter effizienter arbeiten und hilft ihnen, ihre Verkaufstechniken zu optimieren. Er muss parallel zur Akquisestrategie eingesetzt werden. Das ist sowohl für die Kundenzufriedenheit als auch das Konvertieren von Leads wichtig. Darüber hinaus lässt der Vertriebsprozess das Vertriebsteam einheitlicher arbeiten, da er dessen Abläufe besser strukturiert.
Das Ziel des Vertriebsprozesses sind höhere Abschlussquoten, eine bessere Kundenbindung und letzten Endes eine Absatzsteigerung.
Vorgängerprozess
- Marketingprozess
Folgeprozess
- Projektprozess
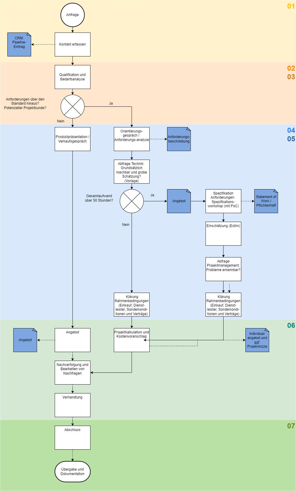
Prozessdiagramme
Fließdiagramm anzeigen
Prozessschritte
| Input (Ressourcen) |
Prozessschritte | Arbeitsanweisung | Output (Ergebnis) |
V | T |
|---|---|---|---|---|---|
| Kontaktinfo | 01-Kontaktaufnahme | Lead-Qualifizierung | Doku in Odoo | Sales Agent | Interessent |
| Ergebnisse aus Erstgespräch | 02-Lead-Qualifizierung | Lead-Qualifizierung | Doku in Odoo | Sales Agent | Interessent |
| Ergebnisse aus Lead-Qualifizierung | 03-Bedarfsanalyse | Lead-Qualifizierung | Doku in Odoo | Sales Agent | Interessent, (HW-Support) |
| Ergebnisse aus Bedarfsanalyse | 04-Produktpräsentation | Lead-Qualifizierung | Doku in Odoo | Sales Agent | Interessent |
| 05-Kostenvoranschlag | Erstellung eines Angebots | Sales Agent | Interessent, Vertriebsleiter | ||
| 06-Verhandlung |
Leistungsindikatoren
Die Statistiken für folgende Leistungsindikatoren werden in Odoo erstellt und halbjährlich ausgewertet.
- Umsatzwachstum
- Umsatzziel
- Kundenakquisitionskosten
- Verkaufszykluslänge
- Lead-Conversion-Verhältnis (Leads pro Sale)
- Anzahl der Sales-Opportunities (potenzieller Auftragswert)
- Upsell- und Cross-Selling-Rate
Risiken
- Erfüllungsrisiko: Die vertraglich festgelegten Leistungen können nicht geliefert werden
- Kostenrisiko: Unterschätzung der Entwicklungskosten
Ressourcen
Ausrüstung
- Telefon
- Odoo
- Demo-System
- Eval-System
Personal / Qualifikationen
- Sales Agent
Mitgeltende Unterlagen
Nachweisdokumente
Beobachtungen oder Berichte, die die Effektivität dieses Prozesses bestätigen (Ausgefüllte Checklisten, Protokolle, Interviews, ...).

